繁体
网站首页
首页
新闻资讯
政务公开
办事服务
互动交流
专题专栏
当前位置:
首页
> 政务公开 > 新乡市科学技术局
>
政策
>
行政规范性文件
索
引
号:
/202505-00001
信息分类:
行政规范性文件
文
号:
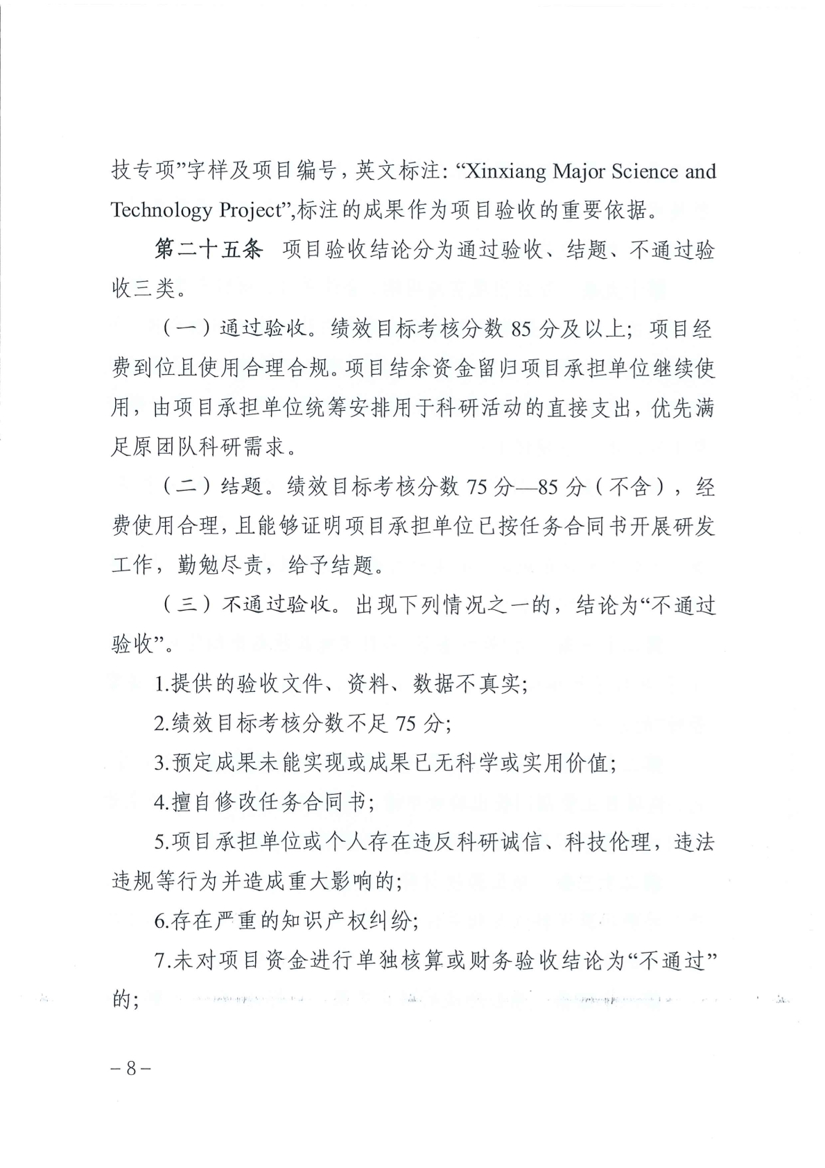
新科〔2025〕32号
是否有效:
有效
发布机构:
新乡市科学技术局
成文日期:
2025-05-23 00:00
发布日期:
2025-05-26 08:26
废止日期:
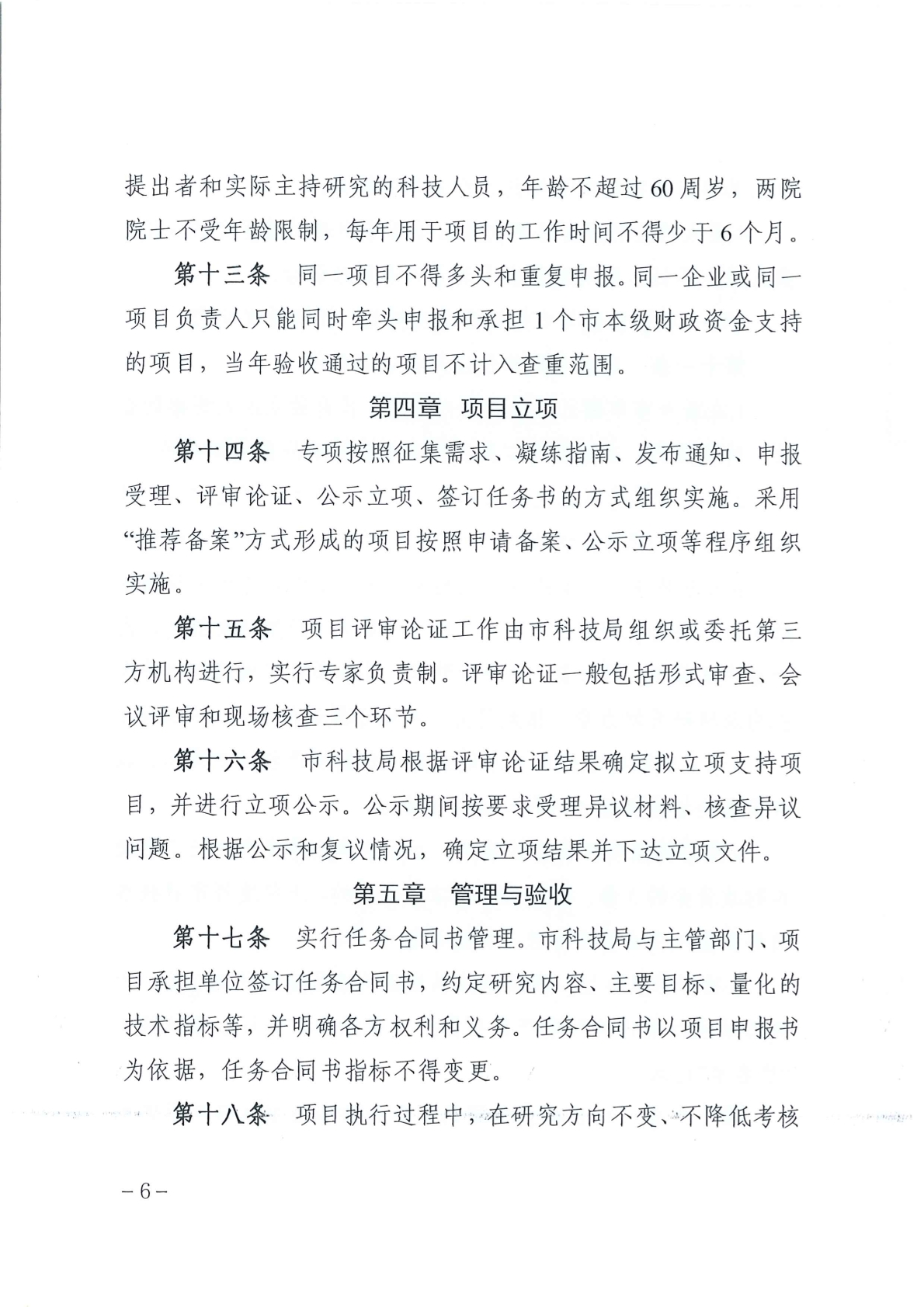
新乡市重大科技专项管理办法
发布日期:2025-05-26 08:26
阅读:
次
字号:
打印
分享
扫一扫在手机打开当前页